7月5日,海辰儲能宣布,近日,公司正式完成C輪融資,融資總額超45億元,將加速公司產業布局和推動戰略落地。

海辰儲能

圖片來源:海辰儲能

繼2022年10月獲超20億元B輪融資后,廈門海辰儲能科技股份有限公司(簡稱“海辰儲能”)再獲新一輪融資!

7月5日,海辰儲能宣布,近日,公司正式完成C輪融資,融資總額超45億元,將加速公司產業布局和推動戰略落地。

據悉,海辰儲能本次融資由國壽股權和金融街資本共同領投,中銀資產、金石投資、國投招商、國風投基金、中金資本、鼎暉百孚、中美綠色基金聯合領投,首建投新能源、合肥產投及現有股東峰和資本、經緯創投、農銀國際、中兵國調、眾創等跟投。

海辰儲能本次融資將主要用于產能擴建、先進設備采購、技術研發、市場開拓等業務布局。

海辰儲能聯合創始人、總經理王鵬程表示,融資不是簡單“找錢”,而是與擁有共同價值觀、信任、投入、專業的合作伙伴,結成“命運共同體”,共同去成就一番事業。此輪融資的成功也是資本市場對海辰儲能團隊的高度認可和期待。

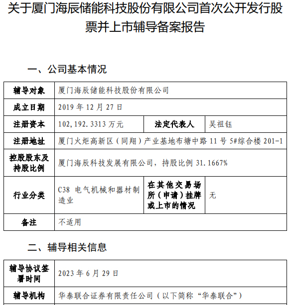
資料顯示,海辰儲能成立于2019年,專業從事鋰電池核心材料、磷酸鐵鋰儲能電池及系統的研發、生產和銷售。

三年多來,海辰儲能持續高速度成長:今年4月份,公司迭代創新推出320Ah新一代電力儲能專用電池,持續打造更高能量密度、更長壽命、更安全、更兼容的超級單品。

4月份,海辰儲能還發布新制造規劃,實現重慶基地一期一階段主體工程封頂;按照產能釋放節奏,到2025年廈門、重慶基地全面完成建設,達成135GWh年產能目標。

除了融資,據電池網不完全統計,今年以來,海辰儲能持續完善“產業+資本”雙輪驅動的生態體系,分別與興業銀行廈門分行、農業銀行廈門市分行、中國銀行廈門市分行、建設銀行廈門市分行、交通銀行廈門分行、廈門銀行、工商銀行廈門市分行等簽署戰略合作協議,并進行了海辰儲能重慶基地一期一階段銀團簽約,已累計獲得700億元銀行資金支持。

海辰儲能

值得注意的是,海辰儲能已啟動IPO輔導。7月3日,海辰儲能在福建廈門證監局進行輔導備案登記,擬首次公開發行股票并上市,輔導券商為華泰聯合證券有限責任公司?!?/p>

[責任編輯:張倩]

免責聲明:本文僅代表作者個人觀點,與電池網無關。其原創性以及文中陳述文字和內容未經本網證實,對本文以及其中全部或者部分內容、文字的真實性、完整性、及時性,本站不作任何保證或承諾,請讀者僅作參考,并請自行核實相關內容。涉及資本市場或上市公司內容也不構成任何投資建議,投資者據此操作,風險自擔!

凡本網注明?“來源:XXX(非電池網)”的作品,凡屬媒體采訪本網或本網協調的專家、企業家等資源的稿件,轉載目的在于傳遞行業更多的信息或觀點,并不代表本網贊同其觀點和對其真實性負責。

如因作品內容、版權和其它問題需要同本網聯系的,請在一周內進行,以便我們及時處理、刪除。電話:400-6197-660-2?郵箱:[email protected]

電池網微信
鋰電池
儲能電池
海辰儲能