
東北證券指出,技術、政策、市場三大變化,催生國內汽車電子產業機會,國產廠商迎彎道超車新契機。
①技術端,隨著自動駕駛產業進入大范圍量產前夕,和智能網聯汽車的不斷推進,汽車電子在汽車產業中的重要性與日俱增。未來汽車創新的90%都將源于電氣和電子方面,汽車電子將成為企業實現創新和發展差異化產品的核心領域。
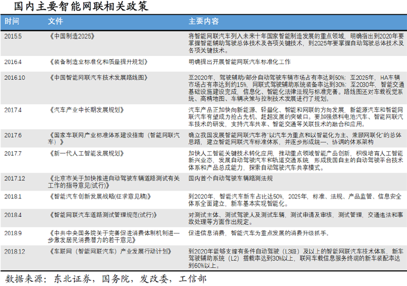
②政策端,自2015年《中國制造2025》頒布以來,我國智能網聯政策在持續推進,2018年中國對汽車產業外資股比限制的放寬更是吸引特斯拉在內的國外車企來華建廠,按就近配套的慣例來看,國產汽車電子廠商將迎來歷史機遇。

③市場端,在國內車市增速降檔趨穩,國內車廠成本、關稅優勢將不再明顯的市場背景下,依托國內零部件廠商推進汽車電子創新將是國內車企的最佳選擇。

高清視頻解決方案、高精度地圖及定位、激光雷達將成為高級別自動駕駛增量剛需,智能駕駛艙成為汽車電子化集成化重點領域。東北證券預計自動駕駛完全普及后,中國市場總體空間可以達到2.6萬億元以上。加之車廠在增量零部件領域相對開放的合作策略,為國內汽車電子企業提供發展良機。
汽車電子占汽車成本快速提升,核心產品由高端向低端快速滲透,使得汽車電子成為驅動電子產業發展的重要引擎。包括高清鏡頭、PCB、芯片及配套在內的電子元器件的汽車細分市場快速增長,部分國內優勢元器件行業,已經逐步進入到汽車電子元器件供應商的體系內。基于成本、產能優勢,國內元器件供應商有望切入國內外Tier1產業鏈。


電池網微信












