
前幾年,在全球能源轉型浪潮中,鋰電產業曾像洶涌潮水蓬勃而來,一舉成為資本競逐、政策托舉的寵兒。2022年,電池新能源產業鏈年投資擴產額一度超過2萬億元,百億級項目近80個……
作為電池新能源產業“賣鏟人”,鋰電設備賽道也隨之風光無限,訂單接到手軟,產線開足馬力,景象一派繁榮,企業市值也水漲船高。
然而,跟隨電池新能源產業發展腳步,當下,鋰電設備也正踏入周期調整的深水區。
輝煌余暉與掙扎蛻變
回溯往昔,新能源汽車產銷連年翻番,儲能產業飛速發展,電池需求呈直線攀升,電池廠商激進的擴產計劃頻頻發布,彼時,從上游鋰礦開采的選礦設備,到中游電芯制造的涂布機、卷繞機,再到下游電池組封裝的檢測裝置,鋰電設備不僅不愁銷路,更是奇貨可居,先進設備往往需要提前數月預訂,企業盈利直線上揚。
“做設備這行,以后再好也很難像2023年那樣了,一年干了三年的活。”一位業內人士如是表示。
今年年中,研究機構EVTank、伊維經濟研究院聯合中國電池產業研究院共同發布的《中國鋰離子電池設備行業發展白皮書(2024年)》分析,近幾年中國鋰離子電池產能快速擴張為鋰離子電池設備創造了巨大的市場空間,中國鋰離子電池設備市場規模從634.3億元增長到1370.5億元僅用了2年時間,大量設備制造企業均分享了行業增長的紅利。
然而,展望未來,隨著中國鋰離子電池產能的逐步飽和,整個鋰離子電池行業呈現出結構性過剩的狀態,大量規劃中或者建設中的項目停滯或延期為鋰離子電池設備市場帶來了較大的不確定性。
在下游擴產計劃紛紛踩下急剎車,產業鏈深度調整周期下,鋰電設備訂單量也應聲回落。不僅如此,前期配合電池企業大規模擴產帶來的產能過剩隱憂顯現,新上設備利用率不足,閑置產能造成資金沉淀,鋰電設備企業營收增長曲線就此被打斷。

據電池網不完全統計,2024年前三季度,我國28家鋰電設備企業共實現營收877.04億元,凈利潤85.66億元。其中,統計在內的28家設備企業中,僅凈利潤同比增速呈下降趨勢的就有21家,最大下降速度高達3328.84%,前三季度呈虧損狀態的企業有11家。
談及業績變動原因,不少上市公司在其業績交流會上透露,行業周期下行,公司業務增長放緩,下游客戶拉長了項目交付與驗收周期,導致驗收項目數量減少。更有企業坦言,因為項目周期延長,公司銀行貸款較多使得利息費用支出較大,以及部分項目執行過程中出現虧損計提資產減值損失和信用減值損失金額較大。
另從前三季度應收賬款來看,統計在內的28家設備企業總應收窟窿高達562.05億元,合同負債411.2億元,其中先導智能兩項數額均最高,應收賬款92.8億元,合同負債133.08億元。
應收及負債激增,變身“緊箍咒”,業績承壓,上市公司市值也普遍瘦身,例如先導智能市值從千億級別大幅縮至三百多億。不僅如此,11月28日,寧德時代又減持先導智能3354.8772萬股,此次權益變動后,寧德時代持有先導智能4.99999%股權,持股比例降至5%以下。
在巨大財力壓力下,上述現象也只是鋰電設備賽道內卷困境中的一個縮影。
有業內人士指出,近年來,鋰電設備賽道怪象頻出,“價格戰”同樣瘋狂,為爭奪市場空間,甚至出現無底線殺價的情況。企業為了降低成本,在原材料、生產工藝上偷工減料,甚至整線技術盲目打包,低于成本價銷售,導致產品質量下降,不僅無法滿足客戶需求,還可能引發安全事故,不僅侵害了相關企業的生產利益,也引發了許多社會糾紛和官司訴訟。
綜合來看,鋰電設備行業這場激戰,短期看是價格、服務等亂象叢生;長遠而言,卻也是大浪淘沙的篩選機制。無序競爭、惡意競爭是一條不歸路,也不長久。企業只有通過創新、提高產品質量和服務水平,才能贏得市場認可。
出海破局與內需挖潛
EVTank預計,未來三年中國鋰離子電池設備市場規模將呈現出下滑的趨勢,直到2027年鋰電設備行業將迎來反轉。
相較于國內市場的疲軟沖擊,EVTank表示,未來幾年全球鋰電設備市場規模的增長將更多地依靠海外市場,以歐洲、美國和東南亞等為代表的海外鋰電項目未來幾年將迎來建設高潮,從而帶動海外鋰電設備市場規模的快速增長,預計海外鋰電設備市場規模在2030年將達1266.5億元。
在海外新能源市場蓬勃興起,本土鋰電設備供應鏈尚不完善的背景下,中國鋰電設備企業出海開啟新窗口。當前,我國部分設備企業已在海外落地項目,并陸續斬獲新訂單。
從近期消息來看,杭可科技董事長嚴蕾日前透露,公司目前已有韓國、日本兩個海外工廠,同時計劃在馬來西亞新建大型制造工廠,以應對未來的海外需求及市場政策變化。此前,先導智能、利元亨,以及諾力股份旗下的中鼎集成也已在海外落地項目。
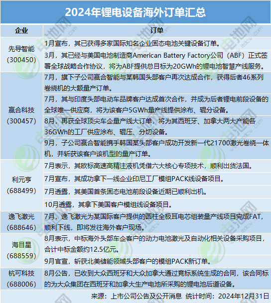
除了出海建廠,2024年,電池網不完全統計下,我國還有6家鋰電設備企業公布了14條海外訂單動態,先導智能、贏合科技、利元亨、逸飛激光、海目星、杭可科技等均在列。

海外市場謀求新增長點的同時,國內需求的深度挖潛也已成為鋰電設備企業破局蛻變的重要方向之一。以儲能賽道為例,其正從試點走向規模化商用,借生產需求東風,鋰電設備企業也已微調產品結構,逐步實現業務轉型過渡。
此外,以固態電池為核心的下一代電池技術迎來快速發展,也為鋰電設備企業提供了更多的發力方向。據研究機構EVTank、伊維經濟研究院聯合中國電池產業研究院共同發布的《中國固態電池技術及產業化發展現狀與趨勢研究報告(2025年)》數據,2024年中國半固態電池出貨量已超過3GWh,全固態電池已經處于樣品和中試階段。EVTank稱,固態電池正在以勢不可擋的姿態崛起,成為新能源領域競爭的新戰場。
當然,亮劍成效怎樣,關鍵還要看“賣鏟人”的水準。多家行業研究報告顯示,目前行業內相關鋰電設備龍頭公司都有涉足固態電池設備。
結語:
從歷史發展規律來看,鋰電設備當下的周期調整,是產業發展的必然陣痛。它既是對過往盲目擴張的清算,更是面向未來、打磨核心競爭力的蟄伏期。
幸運的是,在市場份額爭奪白熱化,未來盈利不確定性增強的情況下,鋰電設備企業在掙扎中也已逐步意識到并付諸行動中:唯有深耕技術創新,開拓新市場,錨定市場真正需求,才能在調整潮中校準航向,駛向新的增長彼岸。


電池網微信












