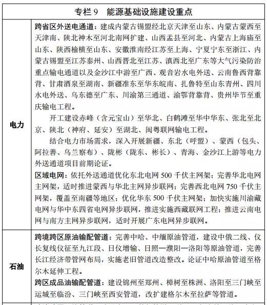
——儲備應急設施。加快石油儲備體系建設,全面建成國家石油儲備二期工程,啟動后續項目前期工作,鼓勵商業儲備,合理提高石油儲備規模。加大儲氣庫建設力度,加快建設沿海LNG和城市儲氣調峰設施。推進大型煤炭儲配基地和煤炭物流園區建設,完善煤炭應急儲備體系。

四、創新驅動,推動能源技術革命
深入實施創新驅動發展戰略,推動大眾創業、萬眾創新,加快推進能源重大技術研發、重大裝備制造與重大示范工程建設,超前部署重點領域核心技術集中攻關,加快推進能源技術革命,實現我國從能源生產消費大國向能源科技裝備強國轉變。
加強科技創新能力建設。加強能源科技創新體系頂層設計,完善科技創新激勵機制,統籌推進基礎性、綜合性、戰略性能源科技研發,提升能源科技整體競爭力,培育更多能源技術優勢并加快轉化為經濟優勢。深入推進能源領域國家重大專項工程。整合現有科研力量,建設一批能源創新中心和實驗室。進一步激發能源企業、高校及研究機構的創新潛能,推動大眾創業、萬眾創新,鼓勵加強合作,建立一批技術創新聯盟,推進技術集成創新。強化企業創新主體地位,健全市場導向機制,加快技術產業化應用,打造若干具有國際競爭力的科技創新型能源企業。依托現有人才計劃,強化人才梯隊建設,培育一批能源科技領軍人才與團隊。
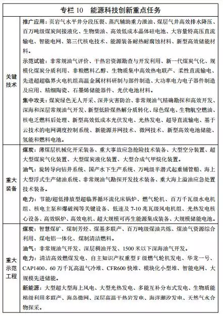
推進重點技術與裝備研發。堅持戰略導向,以增強自主創新能力為著力點,圍繞油氣資源勘探開發、化石能源清潔高效轉化、可再生能源高效開發利用、核能安全利用、智慧能源、先進高效節能等領域,應用推廣一批技術成熟、市場有需求、經濟合理的技術,示范試驗一批有一定技術積累但工藝和市場有待驗證的技術,集中攻關一批前景廣闊的技術,加速科技創新成果轉化應用。加強重點領域能源裝備自主創新,重點突破能源裝備制造關鍵技術、材料和零部件等瓶頸,加快形成重大裝備自主成套能力,推動可再生能源上游制造業加快智能制造升級,提升全產業鏈發展質量和效益。
實施科技創新示范工程。發揮我國能源市場空間大、工程實踐機會多的優勢,加大資金、政策扶持力度,重點在油氣勘探開發、煤炭加工轉化、高效清潔發電、新能源開發利用、智能電網、先進核電、大規模儲能、柔性直流輸電、制氫等領域,建設一批創新示范工程,推動先進產能建設,提高能源科技自主創新能力和裝備制造國產化水平。

五、公平效能,推動能源體制革命
堅持市場化改革方向,理順價格體系,還原能源商品屬性,充分發揮市場配置資源的決定性作用和更好發揮政府作用,深入推進能源重點領域和關鍵環節改革,著力破除體制機制障礙,構建公平競爭的能源市場體系,為提高能源效率、推進能源健康可持續發展營造良好制度環境。
完善現代能源市場。加快形成統一開放、競爭有序的現代能源市場體系。放開競爭性領域和環節,實行統一市場準入制度,推動能源投資多元化,積極支持民營經濟進入能源領域。健全市場退出機制。加快電力市場建設,培育電力輔助服務市場,建立可再生能源配額制及綠色電力證書交易制度。推進天然氣交易中心建設。培育能源期貨市場。開展用能權交易試點,推動建設全國統一的碳排放交易市場。健全能源市場監管機制,強化自然壟斷業務監管,規范競爭性業務市場秩序。
推進能源價格改革。按照“管住中間、放開兩頭”的總體思路,推進能源價格改革,建立合理反映能源資源稀缺程度、市場供求關系、生態環境價值和代際補償成本的能源價格機制,妥善處理和逐步減少交叉補貼,充分發揮價格杠桿調節作用。放開電力、油氣等領域競爭性環節價格,嚴格監管和規范電力、油氣輸配環節政府定價,研究建立有效約束電網和油氣管網單位投資和成本的輸配價格機制,實施峰谷分時價格、季節價格、可中斷負荷價格、兩部制價格等科學價格制度,完善調峰、調頻、備用等輔助服務價格制度,推廣落實氣、電價格聯動機制。研究建立有利于激勵降低成本的財政補貼和電價機制,逐步實現風電、光伏發電上網電價市場化。
深化電力體制改革。按照“準許成本加合理收益”的原則,嚴格成本監管,合理制定輸配電價。加快建立相對獨立、運行規范的電力交易機構,改革電網企業運營模式。有序放開除公益性調節性以外的發用電計劃和配電增量業務,鼓勵以混合所有制方式發展配電業務,嚴格規范和多途徑培育售電市場主體。全面放開用戶側分布式電力市場,實現電網公平接入,完善鼓勵分布式能源、智能電網和能源微網發展的機制和政策,促進分布式能源發展。積極引導和規范電力市場建設,有效防范干預電力市場競爭、隨意壓價等不規范行為。
推進油氣體制改革。出臺油氣體制改革方案,逐步擴大改革試點范圍。推進油氣勘探開發制度改革,有序放開油氣勘探開發、進出口及下游環節競爭性業務,研究推動網運分離。實現管網、接收站等基礎設施公平開放接入。
加強能源治理能力建設。進一步轉變政府職能,深入推進簡政放權、放管結合、優化服務改革,加強規劃政策引導,健全行業監管體系。適應項目審批權限下放新要求,創新項目管理機制,推動能源建設項目前期工作由政府主導、統一實施,建設項目經充分論證后納入能源規劃,通過招投標等市場機制選擇投資主體。
深入推進政企分開,逐步剝離由能源企業行使的管網規劃、系統接入、運行調度、標準制定等公共管理職能,由政府部門或委托第三方機構承擔。強化能源戰略規劃研究,組織開展能源發展重大戰略問題研究,提升國家能源戰略決策能力。
健全能源標準、統計和計量體系,修訂和完善能源行業標準,構建國家能源大數據研究平臺,綜合運用互聯網、大數據、云計算等先進手段,加強能源經濟形勢分析研判和預測預警,顯著提高能源數據統計分析和決策支持能力。
六、互利共贏,加強能源國際合作
統籌國內國際兩個大局,充分利用兩個市場、兩種資源,全方位實施能源對外開放與合作戰略,抓住“一帶一路”建設重大機遇,推動能源基礎設施互聯互通,加大國際產能合作,積極參與全球能源治理。
推進能源基礎設施互聯互通。加快推進能源合作項目建設,促進“一帶一路”沿線國家和地區能源基礎設施互聯互通。研究推進跨境輸電通道建設,積極開展電網升級改造合作。
加大國際技術裝備和產能合作。加強能源技術、裝備與工程服務國際合作,深化合作水平,促進重點技術消化、吸收再創新。鼓勵以多種方式參與境外重大電力項目,因地制宜參與有關新能源項目投資和建設,有序開展境外電網項目投資、建設和運營。
積極參與全球能源治理。務實參與二十國集團、亞太經合組織、國際能源署、國際可再生能源署、能源憲章等國際平臺和機構的重大能源事務及規則制訂。加強與東南亞國家聯盟、阿拉伯國家聯盟、上海合作組織等區域機構的合作,通過基礎設施互聯互通、市場融合和貿易便利化措施,協同保障區域能源安全。探討構建全球能源互聯網。
七、惠民利民,實現能源共享發展
全面推進能源惠民工程建設,著力完善用能基礎設施,精準實施能源扶貧工程,切實提高能源普遍服務水平,實現全民共享能源福利。
完善居民用能基礎設施。推進新一輪農村電網改造升級工程,實施城市配電網建設改造行動,強化統一規劃,健全技術標準,適度超前建設,促進城鄉網源協調發展。統籌電網升級改造與電能替代,滿足居民采暖領域電能替代。積極推進棚戶區改造配套熱電聯產機組建設。加快天然氣支線管網建設,擴大管網覆蓋范圍。在天然氣管網未覆蓋地區推進液化天然氣、壓縮天然氣、液化石油氣直供,保障民生用氣。推動水電氣熱計量器具智能化升級改造,加強能源資源精細化管理。積極推進城市地下綜合管廊建設,鼓勵能源管網與通信、供水等管線統一規劃、設計和施工,促進城市空間集約化利用。
精準實施能源扶貧工程。在革命老區、民族地區、邊疆地區、集中連片貧困地區,加強能源規劃布局,加快推進能源扶貧項目建設。調整完善能源開發收益分配機制,增強貧困地區自我發展“造血功能”。繼續強化定點扶貧,加大政府、企業對口支援力度,重點實施光伏、水電、天然氣開發利用等扶貧工程。
提高能源普遍服務水平。完善能源設施維修和技術服務站,培育能源專業化服務企業,健全能源資源公平調配和應急響應機制,保障城鄉居民基本用能需求,降低居民用能成本,促進能源軍民深度融合發展,增強普遍服務能力。提高天然氣供給普及率,全面釋放天然氣民用需求,2020年城鎮氣化率達到57%,用氣人口達到4.7億。支持居民以屋頂光伏發電等多種形式參與清潔能源生產,增加居民收入,共享能源發展成果。
大力發展農村清潔能源。采取有效措施推進農村地區太陽能、風能、小水電、農林廢棄物、養殖場廢棄物、地熱能等可再生能源開發利用,促進農村清潔用能,加快推進農村采暖電能替代。鼓勵分布式光伏發電與設施農業發展相結合,大力推廣應用太陽能熱水器、小風電等小型能源設施,實現農村能源供應方式多元化,推進綠色能源鄉村建設。

第四章保障措施
一、健全能源法律法規體系
建立健全完整配套的能源法律法規體系,推動相關法律制定和修訂,完善配套法規體系,發揮法律、法規、規章對能源行業發展和改革的引導和約束作用,實現能源發展有法可依。

電池網微信












