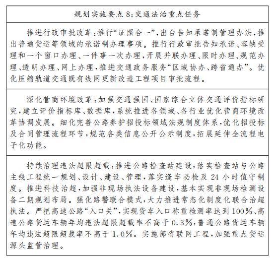
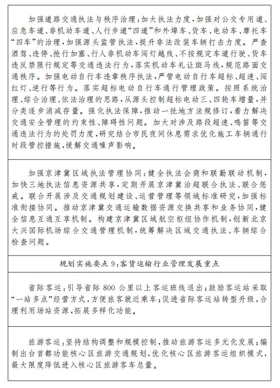
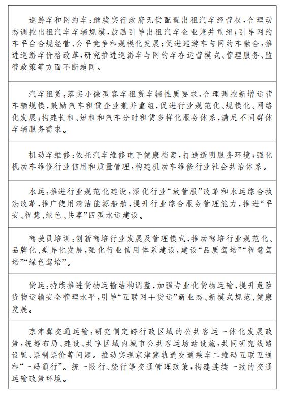
加強行政執法管理,推進規范公正文明執法。深化“管理包含執法,執法是管理的手段”交通執法理念,提升交通執法水平,不斷提高人民群眾滿意度。持續深化交通執法協作,促進行業管理與執法深度融合。規范執法程序,明確立案標準,細化裁量基準,統一執法文書,實行市區統一、行業一致的執法規范。加大對旅客運輸、危險貨物運輸、交通基礎設施建設等重點領域和“兩客一危”車輛、大中型橋梁和隧道安全等重點事項的執法力度。大力推進非現場執法和信息化移動執法,強化執法信息共享和跨部門協同聯動。全面推行輕微違法行為依法免予處罰清單,做到寬嚴相濟、法理相融,讓執法既有力度又有溫度。落實行政執法“三項制度”,實現行政執法信息及時準確公示、行政執法全過程留痕和可回溯管理、重大行政執法決定法制審核全覆蓋。持續提升綜合執法管理信息化水平,推進行政執法全流程辦案、全過程記錄,實現全市行政執法“一張網”,深入推進審批、信用、監管、執法“四網”融合發展。



(八)提升交通運輸綜合服務水平
圍繞實現客運“立體換乘”、貨運“無縫銜接”目標,構建多層級一體化綜合交通樞紐體系和綜合運輸服務系統,推動各種運輸方式功能融合、標準協同、運營規范、銜接便捷、信息智能、服務高效,不斷提升綜合交通運輸服務一體化發展水平。依托綜合交通樞紐體系,加強城市內外交通融合發展,統籌各種交通方式協同發展。促進交通運輸與相關產業深度融合,提高綜合運輸效益。
1.構建多層級客運交通樞紐體系
提升航空“雙樞紐”國際競爭力。強化京津冀機場群分工協同,優化航線網絡布局,形成分工合作、優勢互補、協同發展的世界級機場群,提升在全球資源配置中的樞紐地位。優化航路航線網絡結構,打造國內快線品牌,擴大北京“雙樞紐”國際航線網絡覆蓋面和通達性,初步構建樞紐航班波,優化國際航班中轉銜接流程,到2025年,國際航線質量力爭達到亞洲領先水平。提高機場陸側綜合交通服務效率,促進空側與陸側交通融合,增強北京首都國際機場對外交通輻射能力,實現北京大興國際機場與中心城區“1小時通達、一站式服務”、與周邊城市2小時通達。結合麗澤商務區站、城市副中心站綜合交通樞紐建設,同步推進城市航站樓建設,實現機場航站樓服務向城市端延伸。研究推進航空無托運行李旅客免安檢換乘軌道交通。
建設系統配套、一體便捷的全國鐵路客運樞紐。隨新建鐵路綜合客運樞紐同步推進建設配套城市綜合交通樞紐,實現各種交通方式立體或同臺換乘,推進鐵路和城市軌道交通雙向安檢互認,為京港臺高鐵(豐雄商段)、京唐城際、京濱城際、京哈高鐵等順利通車提供保障。優化既有火車站客運功能定位,結合豐臺站、城市副中心站建設,優化北京站、北京西站、北京北站等主要客站列車開行方案及協作關系,提升鐵路和城市交通融合水平。研究制定火車站地區客流高峰期交通接駁保障的常態化措施,提高旅客集疏散效率。
推動打造現代化綜合交通樞紐服務體系。不斷提升綜合交通樞紐銜接換乘水平、集疏運能力、轉運效率、運營管理效能、信息化智能化水平,推進樞紐系統融合發展。推動新建綜合交通樞紐各交通方式集中布局,實現空間共享、服務協同、立體或同臺換乘,打造全天候、一體化換乘環境。推動既有綜合交通樞紐功能完善和整合提升,鼓勵不同運輸方式共享功能空間、設施設備。
推廣以乘客為中心的“出行即服務”理念。積極發展“旅客聯程運輸”“行李直掛”“徒手旅行”等服務。不斷完善基于智能終端的“一站式”出行服務。不斷完善“一卡通用”“手機支付”等方便乘客的支付方式。不斷完善機場、火車站之間的交通設施和運輸服務,增強夜間旅客運輸服務能力。
2.完善貨運交通樞紐節點功能
支持“一市兩場”貨運航線發展,統籌規劃全貨機業務,重點發展中轉、冷鏈、多式聯運等特色業務,滿足對高端消費品和國際國內快件服務需求,服務建設國際消費中心城市。加快綜合貨運樞紐多式聯運換裝設施與集疏運體系建設,統籌轉運、保稅、郵政快遞等功能,提升多式聯運效率與物流綜合服務水平。推進北京空港、陸港與天津港的融合,加強與唐山港、黃驊港等港口群對接,用好津冀出海通道,建設安全綠色、暢通高效的貨物運輸體系。發展集裝箱海鐵聯運,研究開行北京-天津港集裝箱鐵路班列。


3.促進交通與郵政快遞融合發展
促進交通運輸設施服務加載郵政快遞功能。在民航和高鐵發展中統籌考慮郵政快遞服務需求。加強機場、火車站、長途汽車站綠色通道和裝卸、接駁、倉儲功能區建設,提升交通樞紐的寄遞配套能力。推動郵政、快遞企業入駐區級客運站,拓展鄉鎮客運站郵政快遞中轉及收投服務功能。
完善城市及農村地區末端配送網絡。統籌規劃集零售、配送和便民服務等多功能為一體的末端配送網點,建設共同配送站、公共取送點、智能快件箱等末端設施,打通城市末端配送“最后一公里”。推動社區、公共建筑在紅線范圍內預留或增加快遞、貨運車輛裝卸、分揀區域或設施,減少對道路交通秩序的影響。依托遠郊區綜合運輸服務站,推進“區域集散、網點駐鄉、投遞進村”的農村快遞共同配送平臺建設。整合各類資源,分期分批組織建設服務“三農”和農村電商的快遞末端網點,進一步完善農村三級寄遞物流網絡,提升“村村通快遞”服務水平,提高設置快遞投攬站點行政村的比例。
4.促進交通與現代物流融合發展
立足空港型國家物流樞紐優勢,加強現代物流體系建設,優化物流通道和樞紐布局。拓展延伸國際物流快運網絡,力爭實現“雙樞紐”貨運吞吐量翻番。完善航空口岸功能,發展“卡車航班”“空空中轉”通關模式,構建高價值商品的快捷物流服務網絡。適應京津冀一體化發展需要,構建網絡化鐵路貨運新體系,串聯暢通環京公路運輸網絡通道。建設新型一體化聯運轉運銜接設施,鼓勵發展多式聯運、甩掛運輸、統一配送、夜間配送等運輸組織模式。在大興、亦莊、房山等南部地區依托綜合運輸通道和交通樞紐節點布局產業園區,密切通道沿線經濟產業聯系,高效聯通骨干網絡和出海口。依托綜合交通樞紐建設全球供應鏈服務中心,有效融入開放、安全、穩定的全球物流供應鏈體系。
5.促進交通與旅游融合發展
加快旅游風景道、旅游交通體系規劃建設,打造具有廣泛影響力的自然風景線。實現京杭大運河(北京段)全線旅游通航,推進京冀段大運河互聯互通。完善公路沿線、服務區、客運樞紐、游船碼頭等旅游服務設施功能,支持紅色旅游、鄉村旅游、度假休閑旅游、自駕游等相關交通基礎設施建設。健全重點旅游景區交通集散體系,鼓勵發展定制化旅游運輸服務,形成交通帶動旅游、旅游促進交通發展的良性互動格局。
(九)促進交通運輸行業綠色發展
深入貫徹綠色發展理念,以滿足城市客貨運輸基本需求為前提,以減少交通碳排放、構建超低排放區為目標,以能源結構調整為主線,著力優化新能源汽車性價比及配套新能源補給網絡,強化用戶購買和使用意愿;著力優化調控政策,形成“限油推電”的政策導向;著力強化宣傳引導和執法,助推全社會形成機動車新能源化的新時尚,加快推進交通行業碳達峰碳中和進程,增強交通運輸持續健康發展能力。
1.推動交通行業能源消費變革,加速綠色低碳轉型
推廣低碳新能源運輸工具。堅持“宜電則電、宜氫則氫、宜油則油”原則,推進公交、出租(含巡游、網約)、旅游、貨運等交通行業車輛“油換電”。“十四五”時期市屬公交車(山區線路及應急保障車輛除外)、巡游出租車(社會保障和個體車輛除外)實現100%新能源化,辦理貨車通行證的4.5噸以下物流配送車輛(不含危險品運輸車輛、冷鏈運輸車輛)100%為新能源汽車,推進水運游船行業新增及更新船舶全部為新能源船舶。推動市級黨政機關、事業單位公務用車,執法公務用車,區級公務用車,國有企業用車新能源化。引導小客車進一步向新能源車發展,鼓勵存量小客車“油換電”。加快促進新能源智能汽車技術提升和成本下降,滿足各場景應用需求。按照共享充電設施理念,統籌充換電基礎設施和加氫站布局建設,滿足不同區域、不同車型、不同階段的新能源車能源補給需求,為新能源車輛推廣應用提供基礎保障。推動在高速公路服務區等交通運輸服務場站增加新能源車充換電基礎設施。
大力推廣節能減排技術。不斷提高國市干線公路廢舊瀝青路面材料的回收利用率,基本實現路面舊料“零廢棄”。積極探索將建筑垃圾應用于城市道路基層填筑、水泥磚等的循環利用技術。鼓勵道路養護和建設中利用節能環保材料、技術和設備,積極推廣溫拌瀝青等技術。在橋梁、隧道等交通基礎設施中全面推廣高效照明產品、智能通風控制等新技術、新設備。利用供電設備節能改造等技術,降低交通基礎設施運營能耗水平。實施公交系統節能計劃,提升軌道交通牽引能效。
2.加強交通污染及排放治理,有效控制移動源污染
持續推動污染治理。強化源頭管理,聚焦交通行業重點領域,突出精準、科學治污,組織行業落實揮發性有機物治理、運輸及車輛結構調整、揚塵精細化管控等污染防治措施。研究在首都功能核心區、城市副中心等區域分階段實施低排放區、超低排放區、零排放區等管控措施。嚴把規劃、方案設計、環評審批和驗收關,對未進行環評或未完成環評驗收項目,督促建設單位履職盡責,嚴控問題增量。明確既有道路噪聲污染超標嚴重點位治理主體,分年度推進實施,逐步減少問題存量。研究建立長效機制,逐步緩解城市道路、公路沿線噪聲,減緩機場噪聲影響。
落實應對氣候變化行動計劃。積極部署碳減排措施,抓好公交、軌道等行業重點用能單位節能管理,提升能效水平,促進交通行業綠色低碳轉型和生態環境質量協同改善。

電池網微信












